Problems/Service/Repairs If you have a problem with your HHR, want a tip on repairing or performing a particular service to you HHR here is the place to post!

Light problem?

Thread Tools
 
Search this Thread
 
Old Jul 25, 2016 | 04:29 PM
  #21  
donbrew's Avatar
Moderator
 
Joined: 01-23-2009
Posts: 26,484
From: Fredericksburg,VA
Originally Posted by Drifter.
Both Filaments were good on 2 diff. bulbs.

What wires do I jump exactly?

There are no trouble lights or codes showing up after a scan? This seems like a really dumbass thing, replace the cars computer to get a turn signal to work!!! What moron would design such a system......hopefully an unemployed one!!
I'm saying the computers DON'T fail!

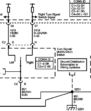
When you get the switch out you can see what 2 wires get connected by the switch. Pretend that you are the switch and connect them.

I think it will be the yellow and black goes to the light and the black and white is hot. A VOM would tell for sure.

If you don't understand that, it is time to seek a pro.
Attached Images  
Old Jul 25, 2016 | 05:30 PM
  #22  
RJ_RS_SS_350's Avatar
Moderator
 
Joined: 05-01-2014
Posts: 8,509
From: California
Originally Posted by Drifter.
OK, my left turn signal does not flash, I have changed the bulb, the fuse is good, I checked power to the bulb, the running light has power, when the signal switch is turned on nothing. I checked voltage when switch was on no power going to the light.

What is between the bulb and the signal switch that could cause this? Are there other connectors I could check? Past experience with GM cars the signal switch is suspect when this happens??

If I could save the the 45 bucks the switch costs I would be a happy camper!
The wiring diagram in Haynes shows the underhood fuseblock(and of course the wiring harnesses) is between the bulb and the switch. If the switch is bad, wouldn't that cause the left rear turn signal to not work also? Does your left rear work?

Haynes also shows that left park/turn signal lamp shares ground with right front side marker lamp. And right park/turn signal lamp shares ground with left front side marker. Seems odd. Anyway, you could look at ground also.
Old Aug 5, 2016 | 01:43 PM
  #23  
Drifter.'s Avatar
Thread Starter
Banned
 
Joined: 07-12-2010
Posts: 74
From: florida
The turn signal saga is finished, not the bulb not the connector not the turn signal switch not the computer....it was a broken wire inside the wire bundle! Your guess is good as mine how that happened. All is good with the world again... today.. well my small piece of it anyway. Murphy does not sleep much! Thanks for the ideas!
Old Aug 5, 2016 | 03:30 PM
  #24  
Oldblue's Avatar
Administrator
 
Joined: 10-13-2011
Posts: 39,986
From: Welland,Ont Canada
Could have been like in post #20? But hey you go it repaired!! That's the main thing!
Related Topics
Thread
Thread Starter
Forum
Replies
Last Post
urbexHHR
The Lounge
82
Nov 3, 2010 07:00 AM
06gray2ltHHR
2.4L Performance Tech
8
Aug 1, 2009 10:45 PM
ts5p
HHR SS
3
Oct 6, 2008 02:47 PM
Black Rose
Problems/Service/Repairs
12
Dec 7, 2007 11:28 AM
jimieno
General HHR
3
Mar 17, 2006 06:14 PM




All times are GMT -5. The time now is 03:05 AM.