Right rear power window will not go up
Right rear power window will not go up
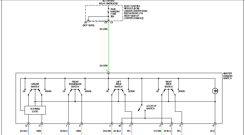
I have a right rear power window that will not go up. It is definitely a cabling issue, but I am unable to find a wiring diagram. I gerry rigged it so I reversed the cables so I could roll it up.. Of course it rained all week before I could do that. When I put a meter on the connection I am getting 12 volts plus when I hit down but nothing going up. This is my first attempt at dealing with an electrical issue on a car so I am sort of a newbie with a little knowledge .. so I am the dangerous kind. Any help with how a beginner can trace where the cable may be cut / broken etc .. ie.e which plugs to check would be greatly appreciated!!!
Thanks in advance
Thanks in advance
Yes the master control has the same issue.. down but not up. My last issue was resolved with the check engine light. The car was involved in an accident and while at the repair shop they sent it to the Chevy dealer... The codes and engine light were fixed and I never found out what was done. Thanks for the diagram.
Thread
Thread Starter
Forum
Replies
Last Post
bugo
Problems/Service/Repairs
7
Jan 11, 2016 03:38 AM




